LCD液晶屏是PG电子·(AG中国)官方网站 的主打方向之一,15年致力于液晶显示技术。今天小编就给大家分享一些关于LCD液晶屏的基础知识。

一、LCD是什么?
LCD,英文全称:Liquid Crystal Display,中文翻译就是:液晶显示器。液晶显示是一种被动的显示,它不能发光,只能使用周围环境的光。它显示图案或字符只需很小能量,正因为低功耗和小型化使 LCD成为较佳的显示方式。 液晶显示所用的液晶材料是一种兼有液态和固体双重性质的有机物,它的棒状结构在液晶盒内一般平行排列,但在电场作用下能改变其排列方向。
二、LCD结构图。

三、TN/STN 型 LCD 结构。

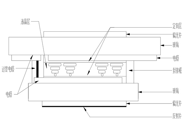
四、液晶显示器件构成。

五、LCD产品分类。
LCD产品按照工艺可以分为:TN/HTN、STN/FSTN、VA、3D。
TN/HTN展现样式:

STN/FSTN展现样式:

VA展现样式:

3D展现样式:

六、LCD相关名词解释:
TN (Twisted Nematic ) 扭曲向列的显示类型
HTN (High Twisted Nematic) 高扭曲向列的显示类型
STN (Supper Twisted Nematic)超扭曲向列的显示类型
FSTN (Formulated STN) 薄膜补偿型STN
TFT (Thin Film Transistor) 薄膜晶体管显示类型
EL (Electro Luminescent) 电致发光
ITO (Indium Tin Oxides) 氧化铟锡
PCB (Print Circuit Board) 印刷线路板
COB (Chip On Board) IC邦定在印刷线路板上
COG (Chip On Glass) IC封装于玻璃上
COF (Chip On Film) IC封装在柔性线路板上
TAB (Tape Automated Bonding) 柔性带自动连接
LED (Light Emitting Diode) 发光二极管
VFD (Vacuum Fluorescence Display) 真空荧光显示
PDF (Plasma Display Panel) 等离子体显示
七、LCD液晶屏的主要优点:
1.低电压、微功耗;
电压2~3V
工作电流几微安
功耗10exp(-6)~10exp(-5)W/cm*cm
2.平板结构;
尺寸可灵活改变;
便于自动化大量生产;
厚度薄,体积小.
3.被动显示型;
被动显示,不易引起视觉疲劳;
外光越强,显示内容越清晰,无光冲刷.
4.显示信息量大;
5.易于彩色化,采用Color Filter很容易实现彩色化.
6.长寿命,工作电流小,液晶不会发生劣化.
7.无辐射,无污染。
CRT--〉X射线辐射 PDP--〉高频电磁辐射
以上就是关于“LCD液晶屏基础知识分享”的全部内容,感谢您的阅读。